首页 >> 每日天气

【广东地区疫情分布,广东疫情分布区域】

2026-02-01 每日天气 4 作者:shbhys

本文目录一览:

31省份昨日新增本土140?1019

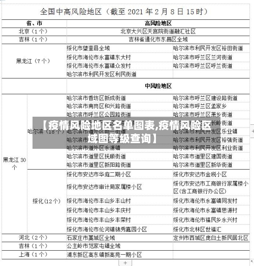
〖壹〗、月15日0—24时 ,31省份新增本土确诊病例140例 ,新增本土无症状感染者1019例,具体数据及分析如下:新增本土确诊病例140例 地区分布:上海69例,北京39例 ,四川14例,河南8例,广东5例 ,浙江2例,辽宁1例,江苏1例 ,贵州1例。

【广东地区疫情分布,广东疫情分布区域】-第1张图片

〖贰〗 、月7日0—24时,31个省(自治区、直辖市)和新疆生产建设兵团报告新增本土确诊病例47例,新增本土无症状感染者331例 ,这表明国内部分地区仍存在疫情传播风险,需持续关注防控形势 。 以下是具体情况:新增本土确诊病例情况总数:47例 。

〖叁〗、月6日0—24时,31个省(自治区 、直辖市)和新疆生产建设兵团新增本土确诊病例94例、本土无症状感染者244例 ,分布于安徽、上海等十余省份。

〖肆〗 、月8日0—24时 ,全国31个省区市新增本土确诊病例350例,新增本土无症状感染者478例;其中海南新增本土确诊病例300例,新增本土无症状感染者171例。具体数据及分析如下:全国总体情况确诊病例:31个省区市报告新增确诊病例399例 ,其中境外输入病例49例,本土病例350例 。

〖伍〗、月21日0—24时,31个省(自治区、直辖市)和新疆生产建设兵团报告新增本土确诊病例2119例 ,新增本土无症状感染者16383例,主要与上海 、吉林等地的疫情有关。 具体如下:新增本土确诊病例2119例:上海:1931例,是当日新增本土确诊病例的主要地区。吉林:63例 。黑龙江:34例。江西:33例。浙江:15例 。

〖陆〗、昨日(11月16日0—24时)全国新增确诊病例2388例 ,其中本土病例2328例,多个省市新增超百例,较前一日新增超百例的省市增加两个 ,河北省无确诊病例。全国总体新增情况根据国家卫计委通报,11月16日0—24时全国31个省报告新增确诊病例2388例,包含境外输入病例60例和本土病例2328例。

广现在广东省哪些城市有疫情登革热r

〖壹〗、025年8月25日至31日期间 ,广东省报告登革热本地病例的城市包括:广州 、深圳 、潮州、佛山、中山 、汕头、湛江、云浮 、珠海、东莞、江门 、河源、惠州、汕尾 、阳江、茂名、肇庆 、清远和揭阳 。

〖贰〗 、2025年8月疫情分布 根据广东省疾控局2025年8月17-23日通报 ,全省新增336例本土病例,主要分布在佛山、广州、湛江 、潮州、深圳、河源 、惠州、东莞8个地级市,其中佛山与广州作为珠三角核心城市 ,病例数量占当周期内总新增量近四成。

〖叁〗、疫情现状数据公布:2024年10月29日,广东省疾控中心通报,过去7天全省新增2029例登革热病例 ,其中本地病例2011例,输入病例18例。分布范围:本地病例主要集中在佛山 、广州、深圳等城市,显示疫情已扩散至多个人口密集区 。流行季节:当前广东省处于登革热高发期 ,病例短期内大幅增长,需引起高度重视 。

基肯孔雅热在广东哪里

截至2025年10月官方通报,基孔肯雅热在广东省内呈现多点扩散态势 ,佛山、广州 、深圳及潮州等地持续出现新增病例。

广东省佛山市:中国广东省佛山市已经出现了基孔肯雅热疫情,并且疫情发展非常迅速,这提醒我们需要加强对该病毒的监测和防控工作。综上所述 ,基肯孔雅热病毒的分布范围广泛 ,涉及全球多个国家和地区,因此需要全球范围内的合作和努力来共同应对这一公共卫生挑战 。

近来顺德基孔肯雅热疫情下,外地人是否适合前往旅行需谨慎考虑。顺德自2025年7月8日发现首例境外输入基孔肯雅热患者后 ,病例数增长较多,截至7月24日累计报告确诊病例3627例,且为疫情集中爆发地。

顺德近来没有名为基肯孔雅的行政区划或地点 。根据现有信息推测 ,您可能是询问顺德区某高风险区域的出行情况。以下是具体说明:根据佛山市防疫政策,高风险区实行足不出户管控措施,非必要不前往。若确需进入 ,需持24小时核酸阴性证明及防疫部门特许通行证 。

截至2025年的公开信息,基孔肯雅热主要波及以下国内外城市及地区: 国内情况 佛山、广州:2025年8月报告本地疫情,出现聚集性病例。 河南:被列为流行风险Ⅱ类地区 ,存在本土疫情发生可能。 历史疫情:国内曾在广东、云南等地出现本地传播,但近年主要风险集中于上述区域 。

国家卫健委:昨日新增本土确诊病例23例

河南4例:均位于安阳市。广东3例:均位于珠海市。境外输入病例情况 新增境外输入确诊病例40例,分布如下:上海22例 、福建4例 、广东4例、四川3例、浙江2例 、广西2例、北京1例、山东1例 、云南1例 。其中8例由无症状感染者转为确诊病例(四川3例、浙江2例、福建2例 、广东1例) 。

022年5月1日0时至24时 ,广州新增本土确诊病例23例(含7例无症状感染者转确诊) ,本土无症状感染者1例,具体信息如下:本土确诊病例(23例)无症状感染者转确诊(7例)病例1-2:居住在白云区人和镇西成村、花都区花山镇永明村,为4月28日公布的无症状感染者转确诊。

截至6月25日24时 ,全国新型冠状病毒肺炎疫情情况如下:新增确诊病例:25例,均为境外输入病例,分布省份包括四川(6例)、云南(5例) 、福建(4例)、广东(4例)、上海(3例) 、湖南(2例) 、浙江(1例);无新增本土确诊病例。新增死亡病例:0例 。新增疑似病例:0例。