首页 >> 最新资讯

【疫情关注地区查询青岛,疫情关注地区查询青岛最新消息】

2026-02-03 最新资讯 5 作者:shbhys

本文目录一览:

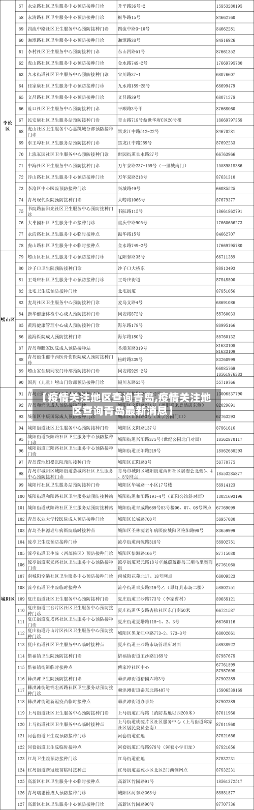
青岛市卫生健康委员会官方网站

青岛市卫生健康委员会官方网站是:http://wsjs.qingdao.gov.cn/。青岛市卫生健康委员会是青岛市人民政府的组成部门,负责全市的卫生健康工作 。其官方网站作为信息公开 、服务群众、交流互动的重要平台 ,承载着发布健康资讯、解读政策法规 、提供在线服务、回应社会关切等多重功能 。

【疫情关注地区查询青岛,疫情关注地区查询青岛最新消息】-第1张图片

青岛市卫生健康委员会官方网站的网址是:http://wsjs.qingdao.gov.cn/。青岛市卫生健康委员会是青岛市人民政府的组成部门 ,其官方网站具有以下重要作用和功能:信息公开平台:官方网站承载发布健康资讯、解读政策法规等功能,帮助市民及时了解最新的卫生健康政策和信息。

【疫情关注地区查询青岛,疫情关注地区查询青岛最新消息】-第2张图片

这是一个网站,直接搜索点击进入即可 ,不用下载,也不能下载 。青岛卫健委网站,也称青岛卫健委官方网站 ,是面向社会大众公开开放的网站。想要使用这个网站,直接在浏览器搜索框输入“青岛市卫生健康委 ”点击进入就行(一定要进官方网站),不用下载的。

青岛健康证办理预约入口及流程如下:预约入口 青岛健康证办理的预约入口主要通过以下几种方式:青岛市卫生健康委员会官方网站:访问青岛市卫生健康委员会的官方网站 ,在网站首页或相关服务栏目中查找健康证办理预约的入口 。

刚刚!青岛疫情源头查清

青岛疫情源头是青岛港疫情感染者在住院期间与普通病区患者共用CT室,引发的医院院内聚集性疫情,未发生社区传播。具体情况如下:疫情源头及传播过程:10月16日上午11点青岛市召开的新闻发布会上通报 ,此次青岛疫情源头确定为青岛港疫情感染者在住院期间,因与普通病区患者共用CT室引发医院院内聚集性疫情。

全国多地疫情源头均指向境外输入的无症状感染者,病毒潜伏期即具传染性 ,防控需保持警惕 。多地疫情溯源结果根据官方媒体报道 ,中国疾控中心调查显示,冬季以来发现的新冠疫情与之前疫情无关联,均为境外输入病毒引发的新疫情。吉林通化 、北京顺义及去年10月青岛的疫情传染源均被确认为无症状感染者。

青岛新增3例无症状感染者属实 ,但当地已启动应急响应,疫情未扩散,风险等级未变 ,市民生活秩序未受显著影响 。事件背景与通报情况青岛新增3例无症状感染者,均集中在同一家医院。

省外返回人员感染引发。根据相关资料查询,青岛即墨疫情初步判定系省外返回人员感染引发 ,因为当前我国西藏、新疆、四川等地都有本土疫情,而这几个地方又是夏季旅游胜地,所以出游的人难免会被感染 。

吴尊友给出的最新答案是冷链进口产品或为我国疫情源头 。

青岛疫情行程轨迹查询-青岛疫情行程轨迹查询最新消息

022年3月17日0时至24时 ,崂山区报告新增本土确诊病例3例(均为轻型,均系莱西疫情关联病例),行程轨迹如下:确诊病例3 现住址:崂山区中韩街道董家下庄社区 ,工作单位为证大喜马拉雅酒店。3月2日白天居家未外出。

查询方式 电话查询:拨打青岛市公安局出入境管理部门的热线 ,由工作人员提供最新的疫情行程轨迹查询服务 。 短信查询:编辑“姓名+身份证号码+联系方式 ”发送至青岛市公安局的手机号,由工作人员提供最新的疫情行程轨迹查询服务。

行动轨迹可以通过微信小程序 、支付宝等软件进行查询,以微信小程序为例:打开手机微信 ,进入主界面。打开小程序搜索界面,在搜索框内输入行程查询,选取通信行程卡并点击进入 。

政府部门网站查询:青岛市政府官方网站提供了疫情查询和疫情新闻的入口 ,市民可以通过该网站查询自己和他人的疫情行程轨迹。社交媒体查询:青岛市政府也在社交媒体上发布了疫情相关信息,包括疫情地图、疫情查询和疫情新闻等,市民可以通过该渠道查询自己和他人的疫情行程轨迹。

搜索通信行程卡:在小程序搜索框中输入“通信行程卡” ,点击下方匹配的官方小程序进入 。输入手机号及验证码:在行程卡小程序界面中,按提示填写本人手机号码,接收并输入短信验证码 ,勾选同意授权协议后点击“查询”。

青岛卫健委通报一名由南京入境集中隔离期满返青人员核酸检测结果为阳性,现紧急寻找同车厢密接人员。阳性人员行程轨迹:该人员3月26日由南京入境,4月9日解除集中隔离 。当日15时45分 ,从南京南站乘坐G282次列车(5车厢11F) ,途中19:00左右去过一次5车厢和6车厢之间的卫生间,21:38到达青岛站。

青岛疫情行程轨迹最新情况查询-青岛疫情行动轨迹

查询方式 电话查询:拨打青岛市公安局出入境管理部门的热线,由工作人员提供最新的疫情行程轨迹查询服务。 短信查询:编辑“姓名+身份证号码+联系方式 ”发送至青岛市公安局的手机号 ,由工作人员提供最新的疫情行程轨迹查询服务 。

022年3月17日0时至24时,崂山区报告新增本土确诊病例3例(均为轻型,均系莱西疫情关联病例) ,行程轨迹如下:确诊病例3 现住址:崂山区中韩街道董家下庄社区,工作单位为证大喜马拉雅酒店 。3月2日白天居家未外出。

政府部门网站查询:青岛市政府官方网站提供了疫情查询和疫情新闻的入口,市民可以通过该网站查询自己和他人的疫情行程轨迹。社交媒体查询:青岛市政府也在社交媒体上发布了疫情相关信息 ,包括疫情地图、疫情查询和疫情新闻等,市民可以通过该渠道查询自己和他人的疫情行程轨迹 。

即可查询过去一个月去过的省和直辖市(无地市)。每人每天可免费查询10次。联通用户:编辑短信“CXMYD#身份证后四位”发送至10010 。即可收到该手机号码近30日的全国漫游地信息。电信用户:编辑短信“CXMYD#身份证号码后四位”发送至10001。收到回复后,回复Y进行授权 ,实现“漫游地查询 ” 。

自己的行程轨迹怎么查?行动轨迹可以通过微信小程序 、支付宝等软件进行查询,以微信小程序为例:打开手机微信,进入主界面。打开小程序搜索界面 ,在搜索框内输入行程查询 ,选取通信行程卡并点击进入。

点击移动用户的查询链接,进入“疫情期间行程查询公测版” 。输入手机号码并授权:页面会跳出查询手机号码的提示,勾选“本人同意并授权中国移动查询本人在疫情期间的行程数据”。如果需要查询其他号码 ,可选取切换。查看行程轨迹:点击确认后,系统会显示近14天或15~30天的行动轨迹 。

青岛疫情行程轨迹详细查询-青岛疫情记录

政府部门网站查询:青岛市政府官方网站提供了疫情查询和疫情新闻的入口,市民可以通过该网站查询自己和他人的疫情行程轨迹 。社交媒体查询:青岛市政府也在社交媒体上发布了疫情相关信息 ,包括疫情地图 、疫情查询和疫情新闻等,市民可以通过该渠道查询自己和他人的疫情行程轨迹。

022年3月17日0时至24时,崂山区报告新增本土确诊病例3例(均为轻型 ,均系莱西疫情关联病例),行程轨迹如下:确诊病例3 现住址:崂山区中韩街道董家下庄社区,工作单位为证大喜马拉雅酒店。3月2日白天居家未外出 。

电话查询:拨打青岛市公安局出入境管理部门的热线 ,由工作人员提供最新的疫情行程轨迹查询服务。 短信查询:编辑“姓名+身份证号码+联系方式 ”发送至青岛市公安局的手机号,由工作人员提供最新的疫情行程轨迹查询服务。

在微信中查询疫情期间行程轨迹,可通过搜索“国务院客户端”小程序中的防疫行程卡功能实现 ,具体步骤如下:进入微信主界面在苹果手机桌面上点击微信图标 ,启动应用后进入主界面 。搜索“国务院客户端”点击微信顶部搜索框,输入“国务院客户端 ”,在搜索结果中选取对应的小程序进入。

微信查看行程轨迹记录主要通过“通信行程卡”小程序实现 ,具体步骤如下:步骤一:进入微信并搜索小程序启动微信应用,点击顶部搜索栏,输入“行程卡”或“通信行程卡 ” ,在搜索结果中选取官方小程序进入。

同时,市民在使用该平台时,也应该遵守相关的法律法规和疫情防控要求 ,保护自己和他人的健康安全 。在青岛政府搭建的疫情查询平台上,用户可以查询自己的疫情行程轨迹,了解疫情情况 ,采取相应的措施,保护自己和他人的健康安全。该平台的搭建和使用,也为市民提供了一个便捷、安全、实用的查询服务。