首页 >> 家常菜品

新县疫情地区有哪些(新县有疫情吗)

2026-01-31 家常菜品 4 作者:shbhys

本文目录一览:

信阳新县疫情防控期间实施交通管制的通告

〖壹〗、为全力做好新冠肺炎疫情防控工作,严防疫情输入 ,切断传播途径,确保全县人民群众生命安全和身体健康,根据《信阳疫情防控指挥部令》文件要求 ,结合新县实际,即日起在全县各省际 、县际监测点实行交通管制,并按照疫情防控要求对来新返新人员落实管控措施。

新县疫情地区有哪些(新县有疫情吗)-第1张图片

〖贰〗、月2日傍晚 ,信阳市疫情防控指挥部发布《疫情防控工作期间限制机动车上路行驶的通告》,宣布在信阳市中心城区实施个人机动车单双号限行措施。实施期间,疫情防控、民生保障等6类车辆不受影响 。详细实施方案为:限制通行时间自2020年2月3日零时起 ,正常通行恢复时间另行通告。

新县疫情地区有哪些(新县有疫情吗)-第2张图片

〖叁〗 、信阳市新型冠状病毒感染的肺炎疫情防控工作指挥部关于对辖区内部分高速公路收费站实施交通管制的通告 信疫防指_2020_13号 为坚决打赢疫情防控攻坚战,有效阻断病毒传播途径,信阳市新型冠状病毒感染的肺炎疫情防控工作指挥部研究决定 ,对辖区内部分高速公路收费站实施交通管制措施 ,现通告如下: 管制措施。

新县疫情地区有哪些(新县有疫情吗)-第3张图片

〖肆〗、河南省限行和出行政策变化郑州市:2月2日晚,郑州市新型冠状病毒感染的肺炎疫情防控领导小组办公室发布通告,自2月3日0时起 ,暂时解除郑州市因大气污染防治工作实施的机动车尾号限行措施,如有变化另行通告 。信阳市:1月28日10时起,对多个高速公路收费站实施交通管制 ,禁止车辆通行。

〖伍〗、自2020年2月1日0时起,对下列高速公路收费站实施交通管制,禁止车辆通行:沪陕高速公路毛集站 、晁陂站、丁河站 ,二广高速公路双铺南站、双铺北站 、遮山站,内邓高速公路内乡西站 、龙堰站,呼北高速公路西簧站。管制解除时间另行通告 。 绕行路线。

信阳新县解封时间新县什么时候解封

〖壹〗、信阳新县解封时间:自2022年1月26日7时起 ,对县域内封控区、管控区和防范区全面解除管控。详细情况:根据国家 、省、市新冠肺炎疫情防控有关规定,经综合评估研判,新县封控区、管控区和防范区现已符合解除管控条件 。县疫情防控指挥部研究决定 ,自2022年1月26日7时起 ,对县域内封控区 、管控区和防范区全面解除管控。

〖贰〗、信阳新县自2022年1月26日7时起,对县域内封控区、管控区和防范区全面解除管控。信阳市新县封控区的范围:对以下区域实行封控区管理封控区:长潭小区C区15-53号 、81-89号附1-附7号;长潭小区C区10-13号、55-58号、77-80号 、90-93号 。

〖叁〗、信阳固始县解封时间:根据国家、省 、市新冠肺炎疫情防控有关规定,经综合评估研判 ,固始县封控区 、管控区和防范区符合解封条件,县疫情防控指挥部决定,自2022年1月19日7时起 ,对县域内封控区、管控区和防范区全面解除管控 。

〖肆〗、可以。通过查询奉新防控文件显示:该地区在2022年10月4日实行全面解封,居民可以外出,县乡道取消交通管控 ,有序恢复人员 、车辆流动。新县,江西省宜春市辖县,位于江西省西北部 ,东连安义县、南接高安市、西南毗宜丰县 、西北邻修水县,北靠靖安县,潦河水流贯境内西东 。

〖伍〗、下午2点。截止2022年12月12日查询红安县疫情防控指挥部通知可知2022年12月2号红安县下午2点解封。红安县 ,隶属于湖北省黄冈市 ,位于湖北省东北部,大别山南麓、鄂豫交界处鄂豫两省交界处,东邻麻城 ,西接黄陂区 、大悟县,南连新洲区,北靠河南省新县 。

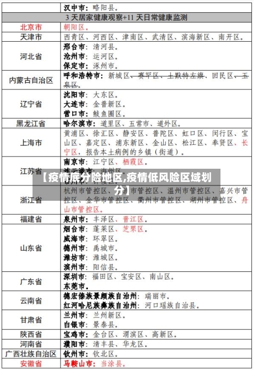
河南信阳新增2个中风险地区信阳市风险地区

天津新增高风险地区及相关防控情况新增高风险地区:自2022年1月11日18:00起 ,天津市津南区辛庄镇林锦花园、林绣花园,咸水沽镇丰达园划定为高风险地区。同时,将天津市津南区辛庄镇鑫昱花园、义佳花园 ,咸水沽镇龙湖紫宸 、众惠里、同泽园划定为中风险地区。

截止2022年5月14日,信阳信阳市辖区地区近来没有中、高风险区域,都是低风险地区 。风险地区划分标准 地域:以街道或乡镇为基本的单位。时间:以新冠肺炎的最长潜伏期14天为一个单位。疫情:累计多少新冠肺炎病例 、有无出现聚集性疫情 。

河南信阳属于低风险地区。自2022年5月11日13时起 ,河南省信阳市固始县县域内所有中风险区调整为低风险区,所有封控区 、管控区、防范区全面解除管控,有序恢复疫情防控常态化管理。调整后 ,全国有高中风险地区21+73个 。如何做好个人防护:勤洗手 。

022年河南信阳坐飞机回广州 ,在广州白云机场落地后需进行免费核酸检测,具体说明如下:重点管控航班要求:自2022年1月6日06:00起,广州白云机场将信阳市机场进港航班纳入重点管控范围。航班落地后将在T1航站楼W3出口专门区域保障 ,对所有旅客实行落地免费核酸检测,同时检查健康码并测量体温。

中高风险地区人员返信政策国内中高风险地区所在设区市人员暂缓来信返信,如必须来信返信 ,需报备并持48小时内有效核酸检测阴性证明;无核酸检测阴性证明的,要配合属地做好核酸检测、医学隔离观察等健康管理工作 。其他地区人员来信返信需查验健康码和行程码。

河南近来没有高风险地区,但是有24个中风险地区 ,其余地区为低风险地区。