首页
家常菜品
每日天气
最新资讯
游戏百科
生活问答
鹦鹉号
吕梁有疫情的地区
吕梁有疫情的地区(吕梁的疫情在哪个县)
shbhys
4
2026-02-02
本文目录一览: 〖壹〗、@太原人,山西省疾病预防控制中心发布最新健康提示 〖贰〗、...
‹‹
1
››
随机文章
湖南哪些地区有疫情/湖南哪些地方有疫情
武汉哪些地区的疫情/武汉哪些地方疫情严重
【辽宁哪个地区有疫情,辽宁省那个地区有疫情】
【泰州地区疫情消毒时间,泰州对疫情的管控措施】
西安什么地区没有疫情(西安什么地区没有疫情了)
【镇江疫情地区有哪些,镇江疫情属于什么风险】
临朐是否疫情地区/临朐属于临沂吗
徐水是疫情地区吗/徐水是疫情地区吗最新消息
【京外限制地区疫情,北京限外政策】
【疫情爆发在什么地区,疫情爆发在什么地方】
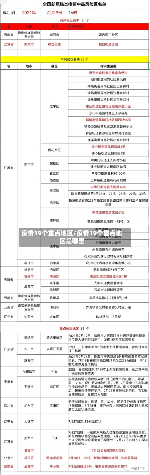
疫情19个重点地区/疫情19个重点地区是哪里