首页
家常菜品
每日天气
最新资讯
游戏百科
生活问答
鹦鹉号
徐州疫情地区新增情况
徐州疫情地区新增情况/徐州疫情地区新增情况查询
shbhys
5
2026-02-03
本文目录一览: 〖壹〗、徐州2021年4月份疫情有封控吗 〖贰〗、...
‹‹
1
››
随机文章
宣城地区最新疫情通告(宣城最新肺炎情况)
【哪个地区没有发现疫情,哪个城市没有疫情病毒】
【疫情地区等级划分图,地区疫情等级如何划分】
福建哪个地区还有疫情(福建哪些地方是疫区)
如何查自己地区疫情(如何查自己地区疫情情况)
太原疫情黄码地区/太原疫情健康码
【临沂平邑地区的疫情,临沂平邑疫情防控最新政策】
合肥公布疫情敏感地区(合肥市疫情严重吗?)
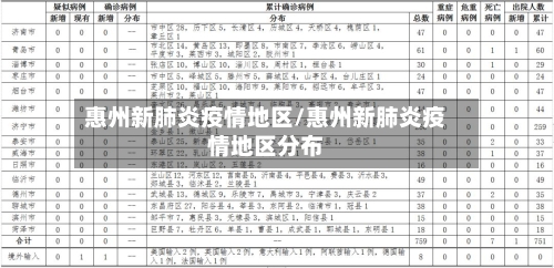
惠州新肺炎疫情地区/惠州新肺炎疫情地区分布
地区风险疫情查询最新/地区风险等级疫情查询
【浦东地区疫情状况,浦东地区疫情状况怎么样】